J Cancer 2022; 13(10):3135-3136. doi:10.7150/jca.76884 This issue Cite

Erratum

MicroRNA-376c-3p Facilitates Human Hepatocellular Carcinoma Progression via Repressing AT-Rich Interaction Domain 2: Erratum

Yuan Wang1, Weiping Chang2, Wanli Chang2, Xiaowei Chang2, Song Zhai1, Guoying Pan1, Shuangsuo Dang1 Corresponding address

1. Department of Infectious Diseases, the Second Affiliated Hospital of Xi'an Jiaotong University, 157 Xiwu Road, Xi'an 710004, China
2. Department of General Surgery, the First Affiliated Hospital of Xi'an Medical University, 48 Fenghao West Road, Xi'an 710077, China

Published 2022-8-19

Citation:
Wang Y, Chang W, Chang W, Chang X, Zhai S, Pan G, Dang S. MicroRNA-376c-3p Facilitates Human Hepatocellular Carcinoma Progression via Repressing AT-Rich Interaction Domain 2: Erratum. J Cancer 2022; 13(10):3135-3136. doi:10.7150/jca.76884. https://www.jcancer.org/v13p3135.htm
Other styles

File import instruction

Corrected-article in J Cancer, Volume 9, 4187

 

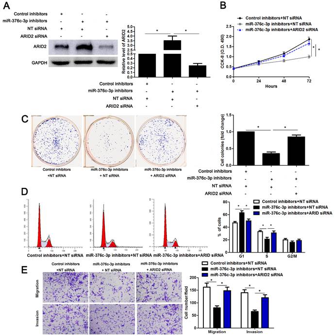
We regret that the original version of our paper unfortunately contained one incorrect representative image. The wrong image was placed in the miR-376c-3p inhibitors + NT siRNA group in Figure 6C when choosing a representative image from the countless image data. The correct version of the Figure 6C appears below. The authors confirm that the corrections made in this erratum do not affect the original conclusions. All the authors of the paper have agreed to this correction. The authors apologize for any inconvenience that the errors may have caused.

 Figure 6 

ARID2 silencing abolishes the effect of miR-376c-3p knockdown in HCC cells. (A) miR-376c-3p inhibitors and ARID2 siRNA were co-transfected into Hep3B cells. The protein level of ARID2 was determined using immunoblotting. n=three independent repeats, *P<0.05 by ANOVA. (B) miR-376c-3p knockdown suppressed proliferation of Hep3B cells, and ARID2 silencing subsequently promoted cell proliferation. n=three independent repeats, *P<0.05 by ANOVA. (C) ARID2 silencing increased the number of cell colonies in miR-376c-3p silenced Hep3B cells. n=three independent repeats, *P<0.05 by ANOVA. (D) miR-376c-3p knockdown led to G1 arrest, and ARID2 silencing subsequently promoted cell cycle progression in Hep3B cells. n=three independent repeats, *P<0.05 by ANOVA. (E) The migration and invasion capacities were repressed by miR-376c-3p knockdown, and accordingly reversed by ARID2 silencing in Hep3B cells. n= five filed of three independent repeats, *P<0.05 by ANOVA.

J Cancer Image

Author contact

Corresponding address Corresponding author: Prof. Shuangsuo Dang, Department of Infectious Diseases, the Second Affiliated Hospital of Xi'an Jiaotong University, 157 Xiwu Road, Xi'an 710004, China. Email: dangshuangsuocom


Citation styles

APA
Wang, Y., Chang, W., Chang, W., Chang, X., Zhai, S., Pan, G., Dang, S. (2022). MicroRNA-376c-3p Facilitates Human Hepatocellular Carcinoma Progression via Repressing AT-Rich Interaction Domain 2: Erratum. Journal of Cancer, 13(10), 3135-3136. https://doi.org/10.7150/jca.76884.

ACS
Wang, Y.; Chang, W.; Chang, W.; Chang, X.; Zhai, S.; Pan, G.; Dang, S. MicroRNA-376c-3p Facilitates Human Hepatocellular Carcinoma Progression via Repressing AT-Rich Interaction Domain 2: Erratum. J. Cancer 2022, 13 (10), 3135-3136. DOI: 10.7150/jca.76884.

NLM
Wang Y, Chang W, Chang W, Chang X, Zhai S, Pan G, Dang S. MicroRNA-376c-3p Facilitates Human Hepatocellular Carcinoma Progression via Repressing AT-Rich Interaction Domain 2: Erratum. J Cancer 2022; 13(10):3135-3136. doi:10.7150/jca.76884. https://www.jcancer.org/v13p3135.htm

CSE
Wang Y, Chang W, Chang W, Chang X, Zhai S, Pan G, Dang S. 2022. MicroRNA-376c-3p Facilitates Human Hepatocellular Carcinoma Progression via Repressing AT-Rich Interaction Domain 2: Erratum. J Cancer. 13(10):3135-3136.

This is an open access article distributed under the terms of the Creative Commons Attribution License (https://creativecommons.org/licenses/by/4.0/). See http://ivyspring.com/terms for full terms and conditions.
Popup Image