J Cancer
2024; 15(12):3939-3942.
doi:10.7150/jca.98623 This issueCite
Erratum
Ophiopogonin B inhibits migration and invasion in non-small cell lung cancer cells through enhancing the interaction between Axin and β-catenin: Erratum
1. School of Medicine &Holistic Integrative Medicine, Nanjing University of Chinese Medicine, Nanjing, 210023, P.R. China 2. Health center, Nanjing University of Chinese Medicine, Nanjing, 210023, P.R. China
✉ Corresponding authors: Meijuan Chen, PhD. School of Medicine &Holistic Integrative Medicine, Nanjing University of Chinese Medicine, Nanjing, China. Email address: mjchenedu.cn. Xu Zhang, PhD. School of Medicine &Holistic Integrative Medicine, Nanjing University of Chinese Medicine, Nanjing, China. Tel./fax: +86 2585811058. E-mail address: zhangxuedu.cn.More
Published 2024-5-30
Citation:
Zhang S, Li H, Li L, Gao Q, Gu L, Hu C, Chen M, Zhang X. Ophiopogonin B inhibits migration and invasion in non-small cell lung cancer cells through enhancing the interaction between Axin and β-catenin: Erratum. J Cancer 2024; 15(12):3939-3942. doi:10.7150/jca.98623. https://www.jcancer.org/v15p3939.htm
Due to our carelessness and confused data saving management, we misplaced the images of trans-well, wound-healing and western-blot in the published article.
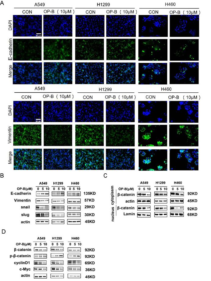
The western blot images of slug for H1299 cell in Fig.2B and c-Myc for A549 cell in Fig.2D were misplaced. We put the right pictures to correct the errors.
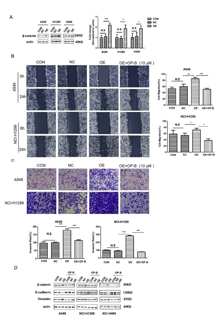
The wound-healing image of control group 24h for H1299 cells (Fig.3B) was misplaced. The trans-well image of NC group for H1299 cells in Fig.3C was misused. The western blot images of β-catenin, actin for H460 cells and vimentin for H1299 cells in Fig.3D were misplaced. We put the right pictures to correct these errors. The corresponding statistical charts are also updated.
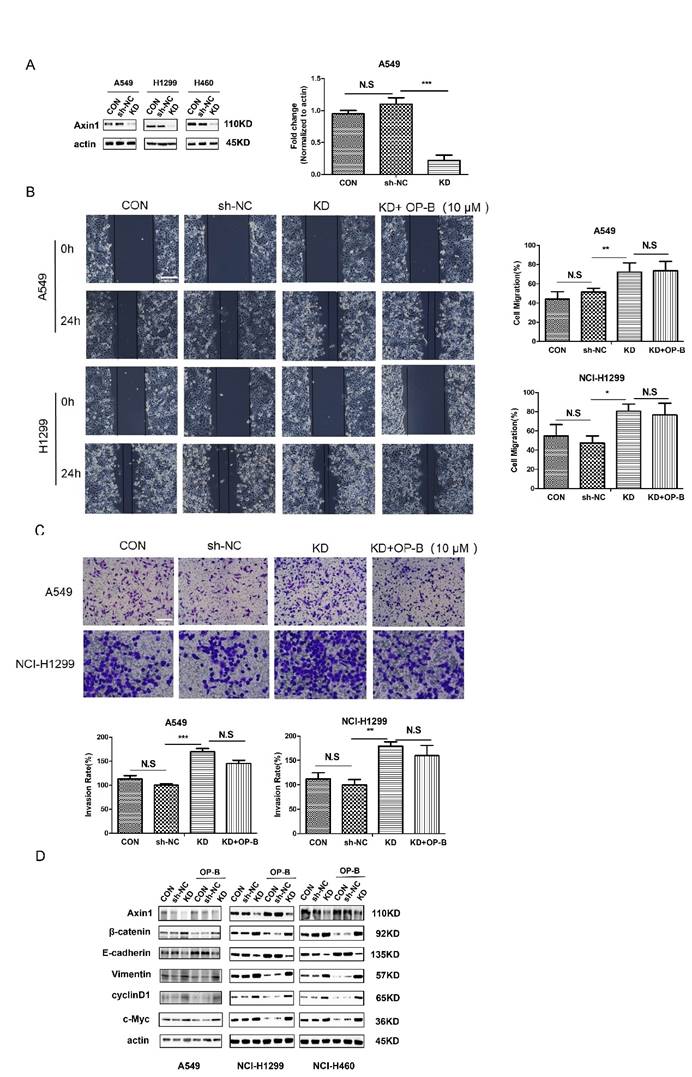
The wound-healing images of KD+OP-B group (0h) and sh-NC group (24h) for H1299 cells were misplaced in Fig.5B. The trans-well image of sh-NC group for A549 cells in Fig.5C was misused. We put the right images in Fig.5 and update the corresponding statistical charts.
The authors apologize for the inadvertent mistakes in the initially published version and state the correction does not change the overall conclusion.
Fig 2
The correct new figure is shown.
Fig 3
The correct new figure is shown.
Fig 5
The correct new figure is shown.
Author contact
Corresponding authors: Meijuan Chen, PhD. School of Medicine &Holistic Integrative Medicine, Nanjing University of Chinese Medicine, Nanjing, China. Email address: mjchenedu.cn. Xu Zhang, PhD. School of Medicine &Holistic Integrative Medicine, Nanjing University of Chinese Medicine, Nanjing, China. Tel./fax: +86 2585811058. E-mail address: zhangxuedu.cn.
Citation styles
APA
Zhang, S., Li, H., Li, L., Gao, Q., Gu, L., Hu, C., Chen, M., Zhang, X. (2024). Ophiopogonin B inhibits migration and invasion in non-small cell lung cancer cells through enhancing the interaction between Axin and β-catenin: Erratum. Journal of Cancer, 15(12), 3939-3942. https://doi.org/10.7150/jca.98623.
ACS
Zhang, S.; Li, H.; Li, L.; Gao, Q.; Gu, L.; Hu, C.; Chen, M.; Zhang, X. Ophiopogonin B inhibits migration and invasion in non-small cell lung cancer cells through enhancing the interaction between Axin and β-catenin: Erratum. J. Cancer 2024, 15 (12), 3939-3942. DOI: 10.7150/jca.98623.
NLM
Zhang S, Li H, Li L, Gao Q, Gu L, Hu C, Chen M, Zhang X. Ophiopogonin B inhibits migration and invasion in non-small cell lung cancer cells through enhancing the interaction between Axin and β-catenin: Erratum. J Cancer 2024; 15(12):3939-3942. doi:10.7150/jca.98623. https://www.jcancer.org/v15p3939.htm
CSE
Zhang S, Li H, Li L, Gao Q, Gu L, Hu C, Chen M, Zhang X. 2024. Ophiopogonin B inhibits migration and invasion in non-small cell lung cancer cells through enhancing the interaction between Axin and β-catenin: Erratum. J Cancer. 15(12):3939-3942.
This is an open access article distributed under the terms of the Creative Commons Attribution License (https://creativecommons.org/licenses/by/4.0/). See http://ivyspring.com/terms for full terms and conditions.