J Cancer 2025; 16(9):2841-2845. doi:10.7150/jca.117489 This issue Cite

Erratum

Androgen Receptor Promotes Gastric Carcinogenesis via Upregulating Cell Cycle-Related Kinase Expression: Erratum

Ren Wang1*, Xiao-yi Xu1*, Hong Zhu2*, Xiong Liang2, Xue Li2, Ming-xu Jia2, Qing-hua Wang2, Hui-yun Wang1 Corresponding address, Xiao-xing Li1 Corresponding address, Gui-jun Zhao2 Corresponding address

1. State Key Laboratory of Oncology in South China, Collaborative Innovation Center for Cancer Medicine, Sun Yat-Sen University Cancer Center, Guangzhou, Guangdong, China
2. Endoscopy Center, Inner Mongolia key laboratory of endoscopic digestive diseases, Inner Mongolia People's Hospital, Hohhot, Inner Mongolia Autonomous Region, China
* These authors have equally contributed to this work.

Published 2025-6-15

Citation:
Wang R, Xu Xy, Zhu H, Liang X, Li X, Jia Mx, Wang Qh, Wang Hy, Li Xx, Zhao Gj. Androgen Receptor Promotes Gastric Carcinogenesis via Upregulating Cell Cycle-Related Kinase Expression: Erratum. J Cancer 2025; 16(9):2841-2845. doi:10.7150/jca.117489. https://www.jcancer.org/v16p2841.htm
Other styles

File import instruction

Corrected-article in J Cancer, Volume 10, 4178

 

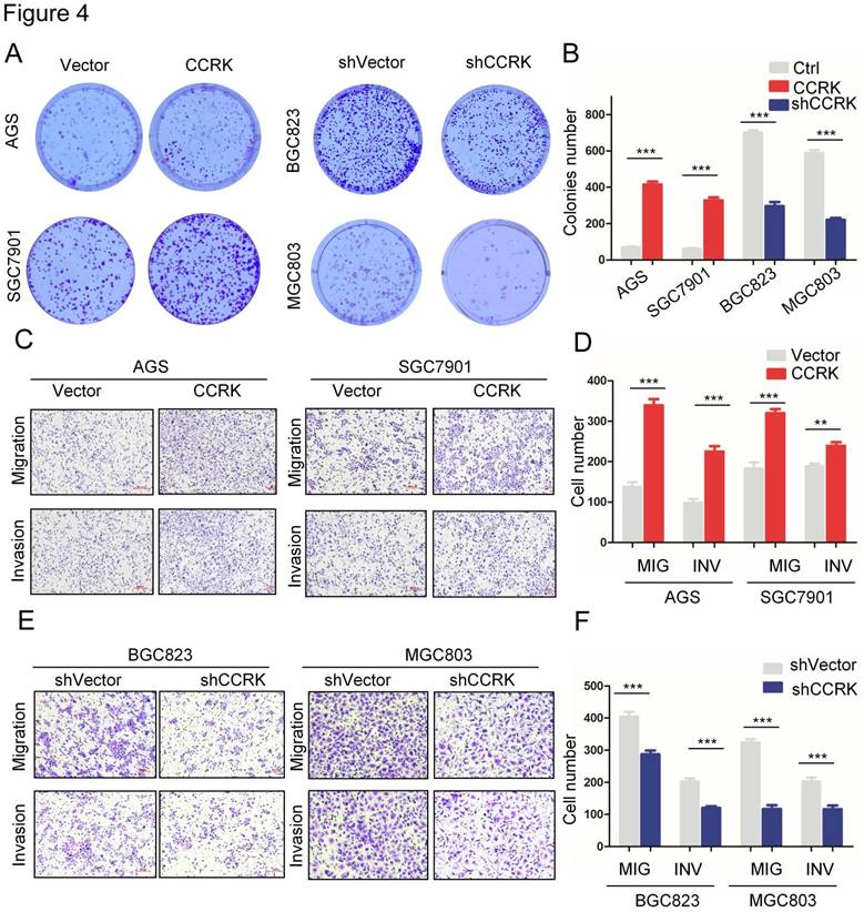
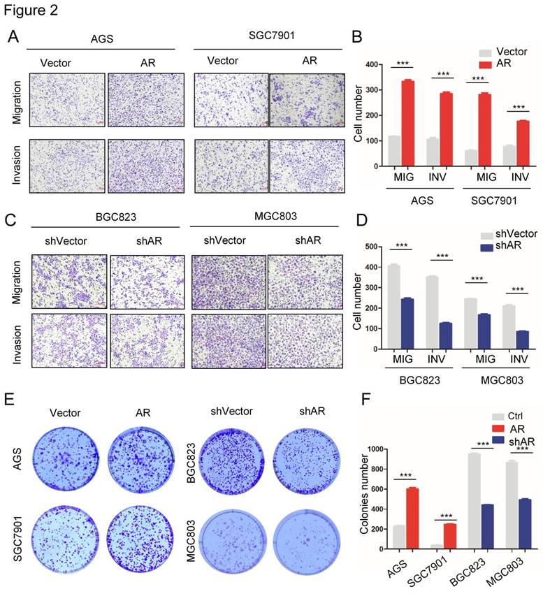
In our published paper, we regret to note that when selecting representative images from a large volume of data, the images displayed in Figures 2, 4, 5, and 6 were inadvertently misused. Below are the corrected versions of these figures. The authors confirm that the corrections in this erratum do not change the overall conclusions of the study. We sincerely apologize for any errors and any inconvenience caused.

 Fig 2 

Corrected image as shown

J Cancer Image
 Fig 4 

Corrected image as shown

J Cancer Image
 Fig 5 

Corrected image as shown

J Cancer Image
 Fig 6 

Corrected image as shown

J Cancer Image

Author contact

Corresponding address Corresponding authors: Gui-jun Zhao: Endoscopy Center, Inner Mongolia key laboratory of endoscopic digestive diseases, Inner Mongolia People's Hospital, Hohhot, Inner Mongolia Autonomous Region, China, cnzhaoguijuncom, Tel: +86-471-3283258; Xiao-xing Li: State Key Laboratory of Oncology in South China, Collaborative Innovation Center for Cancer Medicine, Sun Yat-Sen University Cancer Center, Guangzhou, Guangdong, China, Lixiaoxorg.cn, Tel: +86-20-87342283; Hui-yun Wang: State Key Laboratory of Oncology in South China, Collaborative Innovation Center for Cancer Medicine, Sun Yat-Sen University Cancer Center, Guangzhou, Guangdong, China, wanghyorg.cn, Tel: +86-20-87343308


Citation styles

APA
Wang, R., Xu, X.y., Zhu, H., Liang, X., Li, X., Jia, M.x., Wang, Q.h., Wang, H.y., Li, X.x., Zhao, G.j. (2025). Androgen Receptor Promotes Gastric Carcinogenesis via Upregulating Cell Cycle-Related Kinase Expression: Erratum. Journal of Cancer, 16(9), 2841-2845. https://doi.org/10.7150/jca.117489.

ACS
Wang, R.; Xu, X.y.; Zhu, H.; Liang, X.; Li, X.; Jia, M.x.; Wang, Q.h.; Wang, H.y.; Li, X.x.; Zhao, G.j. Androgen Receptor Promotes Gastric Carcinogenesis via Upregulating Cell Cycle-Related Kinase Expression: Erratum. J. Cancer 2025, 16 (9), 2841-2845. DOI: 10.7150/jca.117489.

NLM
Wang R, Xu Xy, Zhu H, Liang X, Li X, Jia Mx, Wang Qh, Wang Hy, Li Xx, Zhao Gj. Androgen Receptor Promotes Gastric Carcinogenesis via Upregulating Cell Cycle-Related Kinase Expression: Erratum. J Cancer 2025; 16(9):2841-2845. doi:10.7150/jca.117489. https://www.jcancer.org/v16p2841.htm

CSE
Wang R, Xu Xy, Zhu H, Liang X, Li X, Jia Mx, Wang Qh, Wang Hy, Li Xx, Zhao Gj. 2025. Androgen Receptor Promotes Gastric Carcinogenesis via Upregulating Cell Cycle-Related Kinase Expression: Erratum. J Cancer. 16(9):2841-2845.

This is an open access article distributed under the terms of the Creative Commons Attribution License (https://creativecommons.org/licenses/by/4.0/). See http://ivyspring.com/terms for full terms and conditions.
Popup Image