J Cancer 2021; 12(20):6285-6288. doi:10.7150/jca.66366 This issue Cite

Erratum

Correction: MiR-HCC2 Up-regulates BAMBI and ELMO1 Expression to Facilitate the Proliferation and EMT of Hepatocellular Carcinoma Cells

Jianying Yi1*, Yajie Fan1*, Le Zhang1*, Hong Wang1, Ting Mu1, Hong Xie1, Huijie Gao1, Min Liu1, Shengping Li2, Hua Tang1 Corresponding address

1. Tianjin Life Science Research Center and Department of Pathogen Biology, Collaborative Innovation Center of Tianjin for Medical Epigenetics, School of Basic Medical Sciences, Tianjin Medical University, Tianjin 300070, China
2. State Key Laboratory of Oncology in Southern China, Department of Hepatobiliary Oncology, Cancer Center, Sun Yat-sen University, 651 Dong-Feng Road East, Guangzhou 510060, China
*These authors contributed equally to this work

Published 2021-8-28

Citation:
Yi J, Fan Y, Zhang L, Wang H, Mu T, Xie H, Gao H, Liu M, Li S, Tang H. Correction: MiR-HCC2 Up-regulates BAMBI and ELMO1 Expression to Facilitate the Proliferation and EMT of Hepatocellular Carcinoma Cells. J Cancer 2021; 12(20):6285-6288. doi:10.7150/jca.66366. https://www.jcancer.org/v12p6285.htm
Other styles

File import instruction

Corrected-article in J Cancer, Volume 10, 3407

 

We recently have noticed three inadvertent mistakes due to our carelessness and high similar images in the preparation of the figures and would like to correct them.

(1) The migration image of pcDNA3 group for Huh7 cells in Figure 2A was misplaced. We had inserted the image of ASO-NC group for Huh7 cells in the same panel by mistake. We have put the right picture to show the migration image for pcDNA3 group in Figure 2A.

 Figure 2 

The corrected new figure is shown.

J Cancer Image

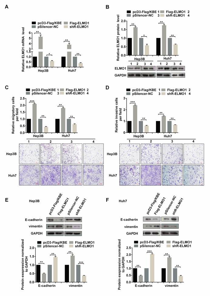
(2) Due to our carelessness in the generation of the figure, the invasion images of pSilencer-NC group and shR-ELMO1 group for Huh7 cells in Figure 5D respectively represented an erroneous duplication of the image of pcD3-Flag/KBE group for Huh7 cells in Figure 5C and the image of ASO-NC group for Huh7 cells in Figure 2A. We have put the right pictures to show the invasion images for pSilencer-NC group and shR-ELMO1 group of Huh7 cells in Figure 5D.

 Figure 5 

The corrected new figure is shown.

J Cancer Image

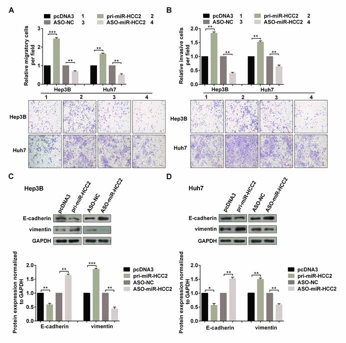
(3) The invasion images of pcDNA3+pSilencer-NC group and pri-miR-HCC2+pSilencer-NC group for Hep3B cells in Figure 6F were misplaced. The images of pri-miR-HCC2+pSilencer-NC group for Huh7 cells in Figure 6F and pSilencer-NC group for Huh7 cells in Figure S3A were duplicated respectively here due to our carelessness in the generation of the figure. We have put the right pictures to show the invasion images for pcDNA3+pSilencer-NC group and pri-miR-HCC2+pSilencer-NC group of Hep3B cells in Figure 6F.

 Figure 6 

The corrected new figure is shown.

J Cancer Image

The correction does not change the overall conclusions of this paper. All of the data have been checked carefully, and no errors exist in the corrected version.

Updated Figure 2, Figure 5 and Figure 6

Author contact

Corresponding address Corresponding author: Dr. Hua Tang, No. 22 Qi-Xiang-Tai Road, Tianjin 300070, China, Tel: +86 22 23542603; Fax: +86 22 23542503; E-mail: tanghedu.cn; htang2002com


Citation styles

APA
Yi, J., Fan, Y., Zhang, L., Wang, H., Mu, T., Xie, H., Gao, H., Liu, M., Li, S., Tang, H. (2021). Correction: MiR-HCC2 Up-regulates BAMBI and ELMO1 Expression to Facilitate the Proliferation and EMT of Hepatocellular Carcinoma Cells. Journal of Cancer, 12(20), 6285-6288. https://doi.org/10.7150/jca.66366.

ACS
Yi, J.; Fan, Y.; Zhang, L.; Wang, H.; Mu, T.; Xie, H.; Gao, H.; Liu, M.; Li, S.; Tang, H. Correction: MiR-HCC2 Up-regulates BAMBI and ELMO1 Expression to Facilitate the Proliferation and EMT of Hepatocellular Carcinoma Cells. J. Cancer 2021, 12 (20), 6285-6288. DOI: 10.7150/jca.66366.

NLM
Yi J, Fan Y, Zhang L, Wang H, Mu T, Xie H, Gao H, Liu M, Li S, Tang H. Correction: MiR-HCC2 Up-regulates BAMBI and ELMO1 Expression to Facilitate the Proliferation and EMT of Hepatocellular Carcinoma Cells. J Cancer 2021; 12(20):6285-6288. doi:10.7150/jca.66366. https://www.jcancer.org/v12p6285.htm

CSE
Yi J, Fan Y, Zhang L, Wang H, Mu T, Xie H, Gao H, Liu M, Li S, Tang H. 2021. Correction: MiR-HCC2 Up-regulates BAMBI and ELMO1 Expression to Facilitate the Proliferation and EMT of Hepatocellular Carcinoma Cells. J Cancer. 12(20):6285-6288.

This is an open access article distributed under the terms of the Creative Commons Attribution License (https://creativecommons.org/licenses/by/4.0/). See http://ivyspring.com/terms for full terms and conditions.
Popup Image