Front cover

◂ Last issue Next issue ▸ Archive Cover PDF   

Volume 17 (1); 2026

Research Papers

Graphic abstract

Loss of CDKN2A/B is a Hallmark of RTK II Glioblastomas Celina K. Langwieder, Dorothee Hölzl, Georg Hutarew, Hans U. Schlicker, Beate Alinger-Scharinger, Christoph Schwartz, Karl Sotlar, Theo F. J. Kraus J. Cancer 2026; 17(1): 1-9. doi:10.7150/jca.122609 Full text PDF PubMed PMC


Graphic abstract

The Role of Inflammatory Biomarkers in PIPAC: Predicting Survival and Treatment Completion in Patients with Peritoneal Metastasis Signe Roensholdt, Martin Graversen, Sönke Detlefsen, Claus Fristrup, Per Pfeiffer, Michael Bau Mortensen J. Cancer 2026; 17(1): 10-20. doi:10.7150/jca.123687 Full text PDF PubMed PMC


Graphic abstract

Identification of key ferroptosis-related targets in colorectal cancer: A transcriptomics-driven study via machine learning and AUcell analysis of single-cell RNA-sequencing Zhiqiang Liang, Zehui Hou, Zhuomin Yu, Bing Zeng, Fang Li, Jingjing Wu, Yingru Li, Zhipeng Jiang J. Cancer 2026; 17(1): 32-48. doi:10.7150/jca.114522 Full text PDF PubMed PMC


Graphic abstract

Molecular Signature of Cisplatin Resistance in Ovarian Cancer Identifies Therapeutic Opportunities for Re-sensitization Mahmoud Mansour, Sabrina van Ginkel, Maaz Alata, Ibrahim Bani, Isra Elhussin J. Cancer 2026; 17(1): 49-58. doi:10.7150/jca.124252 Full text PDF PubMed PMC


Graphic abstract

Interleukin-17 receptor A drives cancer stem-like properties in colorectal cancer through STAT3 activation Jeng-Kai Jiang, Chi-Hung Lin, Chun-Chi Lin, Liang-Chuan Lo, Po-Yen Sung, Zhen-Yu Wen, Chien-Ping Lin, Ting-An Chang, Chih-Yung Yang J. Cancer 2026; 17(1): 74-85. doi:10.7150/jca.121654 Full text PDF PubMed PMC


Graphic abstract

Ganoderma microsporum Immunomodulatory Protein (GMI) Enhances Phagocytosis by Suppressing STAT3/CD47 Signaling in EGFR-Mutant NSCLC Resistant to Gefitinib and Osimertinib Ya-Chu Hsieh, I-Lun Hsin, Ling-Yen Chiu, Yu-Chien Hung, Yu-Ting Kang, Hui-Yi Chang, Ching-Hsiung Lin, Jiunn-Liang Ko, Yu-Fan Liu J. Cancer 2026; 17(1): 86-98. doi:10.7150/jca.124363 Full text PDF PubMed PMC


Graphic abstract

CES3 promotes NSCLC progression via lipid metabolic reprogramming regulated by TFAP2A Pengfei Luo, Zirui Huang, Sijuan Ding, Zhangwen Tang, Yanhong Wei, Shaohui Jiang, Ruoting Tang, Fang Li, Han Yang, Lujun Zhao J. Cancer 2026; 17(1): 99-108. doi:10.7150/jca.118395 Full text PDF PubMed PMC


Graphic abstract

Association of Ion Concentration with Immune-Related Adverse Events and Prognosis in Lung Cancer Patients Treated with PD-1/PD-L1 Inhibitors Chen-Wei Liao, Juan Chen, Jia-Si Liu, Lei She, Ting Zou, Ya Wang, Zhan Wang, Zhao-Qian Liu J. Cancer 2026; 17(1): 109-116. doi:10.7150/jca.120666 Full text PDF PubMed PMC


Graphic abstract

Disulfiram/Copper Combination as a Potential Therapeutic Approach for Hepatocellular Carcinoma: Targeting the ATF3-Mitochondrial Cell Death Pathway Jing Cao, Jing Deng, Xinhua Li, Yaqiong Chen, Jialei Wang, Yutian Chong, Jiao Gong, Bingliang Lin J. Cancer 2026; 17(1): 117-130. doi:10.7150/jca.113442 Full text PDF PubMed PMC


Graphic abstract

Sulforaphane-cysteine elicits apoptosis through JNK-mediated caspase activation in oral squamous cell carcinoma cells Yen-Lin Chen, Yi-Tzu Chen, Wei-En Yang, Chun-Wen Su, Meng-Ying Tsai, Shih-Chi Su, Shun-Fa Yang, Chiao-Wen Lin J. Cancer 2026; 17(1): 131-141. doi:10.7150/jca.126381 Full text PDF PubMed PMC


Graphic abstract

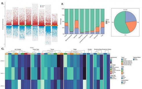
Comprehensive characterization of AP-1 adaptor complex genes in lung cancer reveals AP1AR as a novel prognostic and therapeutic biomarker Dahlak Daniel Solomon, I-Jeng Yeh, Hsin-Liang Liu, Che-Yu Su, Yung-Kuo Lee, Ching-Chung Ko, Hui-Ru Lin, Sachin Kumar, Do Thi Minh Xuan, Neethu Palekkode, Ayman Fathima, Hung-Yun Lin, Chih-Yang Wang, Meng-Chi Yen J. Cancer 2026; 17(1): 142-156. doi:10.7150/jca.125763 Full text PDF PubMed PMC


Graphic abstract

Multi-Omics and Single-Cell Dissection of Exostosin Glycosyltransferases (EXT1/EXT2) Reveals Divergent Oncogenic Roles and Therapeutic Vulnerabilities in Gliomas Yi-Chun Chiang, Chih-Yang Wang, Neethu Palekkode, Shun-Fa Yang, Kai-Fu Chang, Ching-Chung Ko, Chih-Hsuan Chang, Hui-Ru Lin, Chi-Jen Wu, Yu-Cheng Ho, Chih-Chun Lin, Chien-Han Yuan, Sachin Kumar, Dahlak Daniel Solomon, Juan Lorell Ngadio, Fitria Sari Wulandari, Do Thi Minh Xuan, Chung-Bao Hsieh, Meng-Chi Yen, I-Jeng Yeh, Pi-Chan Ko, Chia-Lung Shih, Hoi-Bor Chan, Yung-Kuo Lee, Ngoc Uyen Nhi Nguyen J. Cancer 2026; 17(1): 177-196. doi:10.7150/jca.123965 Full text PDF PubMed PMC

Reviews

Graphic abstract

Biomarkers for Recurrence and Prognosis in Metastatic Urothelial Cancer: Emerging Clinical Applications Alicia Sánchez Cendra, Linda Rocio Ospino, Leonel Pekarek, Yumna Dbouk, Sami Chnaiker, Ana Luengo, Tania Villamor, Amalia Corralo, Raul Diaz-Pedrero, Laura Lopez-Gonzalez, Miguel A Saez, Majd N Michael Alhaddadin, María Belén Alonso-Bartolome, Carlos Casanova-Martín, Melchor Alvarez-Mon, Leonor Garcia Rodriguez, Silvestra Barrena-Blázquez, Miguel A Ortega J. Cancer 2026; 17(1): 21-31. doi:10.7150/jca.123907 Full text PDF PubMed PMC


Graphic abstract

Cancer Cell Dormancy and Chemotherapy Resistance Jingxian Hu, Wei Zhou, Ying Zhao, Peiran Li, Zhenying Zhao, Wei Wang, Wenhong Wang, Yijia Wang J. Cancer 2026; 17(1): 59-73. doi:10.7150/jca.123742 Full text PDF PubMed PMC


Graphic abstract

Macrophages in Colorectal Cancer: from Normal Mucosa to Distant Metastasis: Beyond the M1/M2 Paradigm Sergii Pavlov, Esraa Ali, Filip Ambrozkiewicz, Wenjing Ye, Marie Rajtmajerová, Václav Liška, Kari Hemminki, Andriy Trailin J. Cancer 2026; 17(1): 157-176. doi:10.7150/jca.126772 Full text PDF PubMed PMC

Popup Image