Front cover

◂ Last issue Next issue ▸ Archive Cover PDF   

Volume 16 (15); 2025

Research Papers

Graphic abstract

Capsaicin, the Pungent Component of Red Chili Pepper, induces p21-mediated Cell Cycle Arrest in Renal Cell Carcinoma via Downregulating GLI1: an Experimental Research In Vitro Long Zheng, Yongchao He, Hao Huang, Wei Qu J. Cancer 2025; 16(15): 4284-4291. doi:10.7150/jca.119706 Full text PDF PubMed PMC


Graphic abstract

The Prognostic Value of Lymph Node Downstaging Following Neoadjuvant Chemoimmunotherapy for Non-Small Cell Lung Cancer Marissa Guo, Mahmoud Abdel-Rasoul, Jeremy Chang, Aaron Guo, Ioana Baiu, Desmond M. D'Souza, Robert E. Merritt, Peter J. Kneuertz J. Cancer 2025; 16(15): 4292-4301. doi:10.7150/jca.119881 Full text PDF PubMed PMC


Graphic abstract

Chemopreventive Targeting of Oncogenic Stemness: EGCG-Mediated Suppression of the HIF-1α-PPARγ-Cancer Stem Cells Transcriptional Signature in 3D Glioblastoma Spheroids Abdallah Fallah, Maellis Payet-Desruisseaux, Alain Zgheib, Bogdan Alexandru Danalache, Nicoletta Eliopoulos, Borhane Annabi J. Cancer 2025; 16(15): 4302-4315. doi:10.7150/jca.124247 Full text PDF PubMed PMC


Graphic abstract

Genetic association of NEAT1 gene polymorphism with the progression of colorectal cancer Bei-Hao Shiu, Yi-Hsien Hsieh, Chi-Chou Huang, Chih-Hsin Tang, Lun-Ching Chang, Shih-Chi Su, Shun-Fa Yang J. Cancer 2025; 16(15): 4338-4345. doi:10.7150/jca.123558 Full text PDF PubMed PMC


Graphic abstract

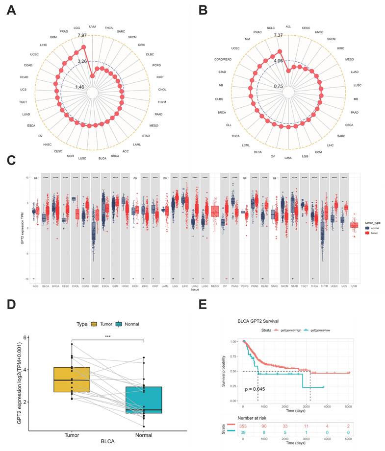
Comprehensive Bioinformatics Analysis and Validation of the Mechanism of Glutamic-pyruvic Transaminase 2 in Bladder Cancer Haonan Dong, Hongqiong Li, Shi Chen, Qun Wang, Yawei Zhang, Hongjin Shi, Jieming Zuo, Junhao Chen, Jiansong Wang, Haifeng Wang J. Cancer 2025; 16(15): 4357-4370. doi:10.7150/jca.119178 Full text PDF PubMed PMC


Graphic abstract

Validation of WHO 2017 Classification and Identification of Prognostic Factors in Patients with Pancreatic Neuroendocrine Neoplasms: A Real-World Experience in Taiwan Wei-Pang Ho, Wen-Chi Chou, Chia-Hsun Hsieh, Ming-Mo Hou, Wen-chi Shen, Pei-Wei Huang, Chiao-En Wu, Chih-Chung Hsu, Wen-Cheng Chang, Yung-Chia Kuo, Hung-Chih Hsu, Ching-Fu Chang, Po-Jung Su, Ren-Chin Wu, Jen-Shi Chen, Wen-Kuan Huang J. Cancer 2025; 16(15): 4371-4377. doi:10.7150/jca.123900 Full text PDF PubMed PMC


Graphic abstract

FoxM1 promotes TFAM expression and regulates Mitochondrial Dynamics in Glioblastoma cells Nida Fatima Moazzam, Muhammad Asad Iqbal, Xiu Han, Zhangzuo Li, Aihua Gong J. Cancer 2025; 16(15): 4378-4389. doi:10.7150/jca.111013 Full text PDF PubMed PMC


Graphic abstract

The immunosuppressive role of CCR8+ Tregs in gastric cancer Koichi Jinushi, Yoshinori Hayashi, Koichi Morishita, Takuro Saito, Atsunari Kawashima, Yuichiro Doki, Azumi Ueyama, Hisashi Wada J. Cancer 2025; 16(15): 4390-4399. doi:10.7150/jca.121363 Full text PDF PubMed PMC


Graphic abstract

2023 FIGO Staging of Endometrial Cancer with Molecular Classification: Dawn and Challenges Wei Zhao, Qiqi Xu, Peiyu Feng, Dongxiao Hu, Hongyan Xu, Xiaofei Zhang, Wanrun Lin, Feng Zhou, Yang Li J. Cancer 2025; 16(15): 4400-4407. doi:10.7150/jca.120459 Full text PDF PubMed PMC


Graphic abstract

Dasatinib inhibits PD-L1 expression via a proteasomal pathway in pancreatic ductal adenocarcinoma cells Ching-Chung Ko, Hui-Ying Li, Pei-Ming Yang J. Cancer 2025; 16(15): 4408-4414. doi:10.7150/jca.124262 Full text PDF PubMed PMC


Graphic abstract

Isoginkgetin Induces Caspase Cascade Activation and Cell Apoptosis via JNK Signaling in Oral Cancer Wei-En Yang, Chun-Yi Chuang, Chiao-Wen Lin, Chun-Wen Su, Meng-Ying Tsai, Shih-Chi Su, Heng-Hsiung Wu, Shun-Fa Yang, Yi-Tzu Chen J. Cancer 2025; 16(15): 4415-4425. doi:10.7150/jca.123992 Full text PDF PubMed PMC


Graphic abstract

COL6A2 drives clear cell renal cell carcinoma progression via integrin-dependent modulation of Wnt/β-catenin signaling Xing Ji, Yongyang Yun, Zhenpeng Zhu, Tianyu Wu, Mingjian Ruan, Yu Fan, Qian Zhang J. Cancer 2025; 16(15): 4426-4439. doi:10.7150/jca.120607 Full text PDF PubMed PMC

Reviews

Graphic abstract

Molecular Mechanisms and Novel Therapeutics Targeting Ferroptosis in Gastric Cancer: A Literature Review Hsi-Lung Hsieh, Ming-Chin Yu, Hui-Ching Tseng, Yi-Hsuan Wu, Ming-Ming Tsai J. Cancer 2025; 16(15): 4270-4283. doi:10.7150/jca.119757 Full text PDF PubMed PMC


Graphic abstract

Divulging Patterns: An Analytical Review for Machine Learning Methodologies for Breast Cancer Detection Alveena Saleem, Muhammad Umair, Muhammad Tahir Naseem, Muhammad Zubair, Silvia Aparicio Obregon, Ruben Calderon Iglesias, Shoaib Hassan, Imran Ashraf J. Cancer 2025; 16(15): 4316-4337. doi:10.7150/jca.118698 Full text PDF PubMed PMC


Graphic abstract

Emerging Roles of PTTG1/Securin in Breast Cancer Lingyuan Min, Shaojie Feng, Xiuxiu Liu, Yan Zhang, Mengmeng Zhao, Huan Shi, Xianqiang Liu, Tianning Wang J. Cancer 2025; 16(15): 4346-4356. doi:10.7150/jca.121650 Full text PDF PubMed PMC

Popup Image